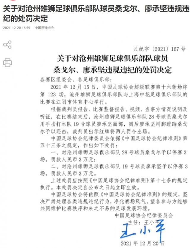
12月20日,中国足协公布关于对沧州雄狮足球俱乐部队球员桑戈尔、廖承坚违规违纪的处罚决定,两人因赛后打架内讧,皆被罚款3万+停赛3场。
在15日的中超比赛沧州雄狮对阵上海申花比赛中,主裁判吹响结束哨后,沧州雄狮发生内讧,桑戈尔出掌打廖承坚,廖承坚伸腿欲回击,两人爆发冲突,随后裁判向两人出示了红牌。

12月20日,中国足协公布关于对沧州雄狮足球俱乐部队球员桑戈尔、廖承坚违规违纪的处罚决定,两人因赛后打架内讧,皆被罚款3万+停赛3场。
在15日的中超比赛沧州雄狮对阵上海申花比赛中,主裁判吹响结束哨后,沧州雄狮发生内讧,桑戈尔出掌打廖承坚,廖承坚伸腿欲回击,两人爆发冲突,随后裁判向两人出示了红牌。
